z6尊龙
首页
产品展示
终端控销系列
创伤护理系列
差旅出行系列
日常护理系列
家庭护理系列
营养产品系列
临床院线系列
试纸检测系列
疾控防疫系列
清洁消毒系列
集团产业
关于我们
集团简介
企业文化
发展历程
企业布局
社会责任
新闻资讯
公司快讯
热门推荐
联系我们
联系方式
人才招聘
产品展示
终端控销系列
创伤护理系列
差旅出行系列
日常护理系列
家庭护理系列
营养产品系列
临床院线系列
试纸检测系列
疾控防疫系列
清洁消毒系列
集团产业
关于我们
集团简介
企业文化
发展历程
企业布局
社会责任
新闻资讯
公司快讯
热门推荐
联系我们
联系方式
人才招聘
公司快讯
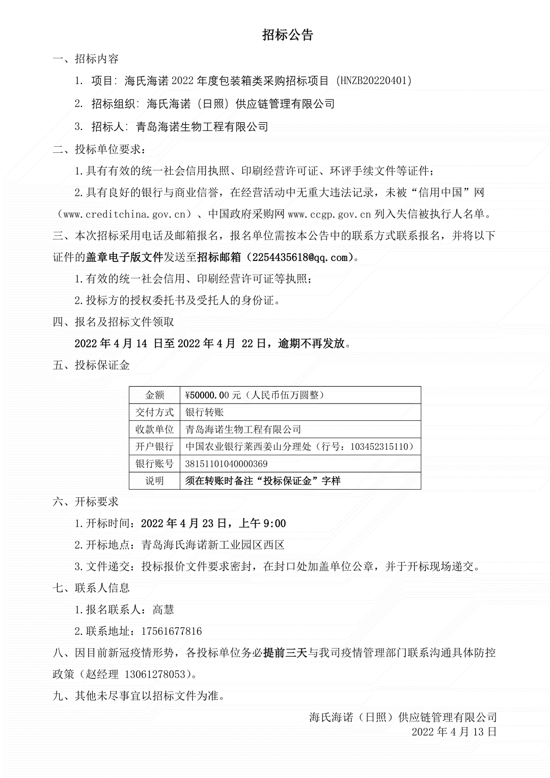
2022年度z6尊龙集团包装箱类采购招标公告
2022.04.13
z6尊龙2022年度包装箱类采购招标项目正式开始,届时我们将秉承公正、公平、公开、透明的招标原则,期待优秀供应商的广泛参与。具体招标细节如下:
返回列表
返回列表